Автоматизация закупочной деятельности предприятия в 1С: ERP (часть 2)
- Подробности
- Опубликовано: 31.12.2025 10:09
- Автор: Сорокин Михаил Михайлович
- Просмотров: 3143
Аннотация: в статье реализуется автоматизированное рабочее место закупщика в системе 1С: ERP. Используя водопадную модель внедрения, моделируются бизнес-процессы в графических нотациях IDEF0 и BPMN2.0 для состояний AS-IS и TO-BE, проектируются и нормализируются таблицы баз данных, а также создается структура разрабатываемого приложения. Полученные результаты проектирования позволяют разработать АРМ в программной системе 1С: ERP, а также провести функционально-модульное тестирование 1С-продукта, доказывающее его работоспособность и высокое качество.
Ключевые слова: план закупок в 1С ERP, 1С ERP корпоративные закупки, заказ на закупку 1С, 1С закупки товаров, документ закупки 1С, закупки в 1С ЕРП, 1С планирование закупок, 1С ERP закупки, 1С ЕРП, доработка 1С ERP, заявка на закупку в 1С ERP, закупки через 1С, схема бизнес процессов закупки, бизнес процесс организации закупок, бизнес процесс закупки сырья.
Скачать: PDF (статья), PDF (выпуск №32).
5. Проектирование процессов, данных и структуры приложения
5.1. Моделирование бизнес-процессов
Ссылка на 1-ю часть статьи. Для описания процессов будут применяться две нотации: IDEF0 для верхнеуровневого проектирования бизнес-процессов и BPMN2.0 – детального моделирования низкоуровневых подпроцессов [9]. Первая графическая нотация позволяет рассмотреть процесс в общем, а вторая – детализировать и разграничивать сферу ответственности между сотрудниками [10].
Результаты проектирования процесса закупок товарно-материальных ценностей и сырья даны на рис. 2-3 для 1-2 уровней декомпозиции и состояния AS-IS.
Рис. 2. Верхнеуровневый процесс закупок в IDEF0 и модели AS-IS
Рис. 3. Процесс закупок на 2-м уровне детализации в нотации IDEF0 и модели AS-IS
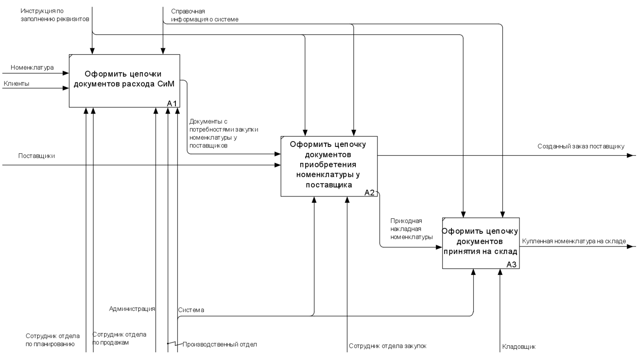
При планировании закупок, оформлении заказов клиента и документов внутреннего потребления и производства, требуется оповестить отдел закупок о необходимом приобретении продукции у поставщиков (рис. 4).
Рис. 4. Процесс «Оформить цепочки документов расхода сырья и материалов», декомпозированный на 3-й уровень в нотации BPMN2.0 и модели AS-IS
Создание заказов на закупку и планирование ТМЦ выполняется сотрудниками отдела снабжения. Планировщик создает сценарий планирования в 1С: ERP и добавляет в него виды планов, далее в разделе «Управление процессом планирования» указывает конкретные планы по продажам, внутренним потреблениям, начальным остаткам, производству и закупкам, после чего система автоматически высчитывает количество продукции к закупке (рис. 5).
Рис. 5. Процесс «Создать все планы продаж, потребления, остатков и закупок», декомпозированный на 4-й уровень в нотации BPMN2.0 и модели AS-IS
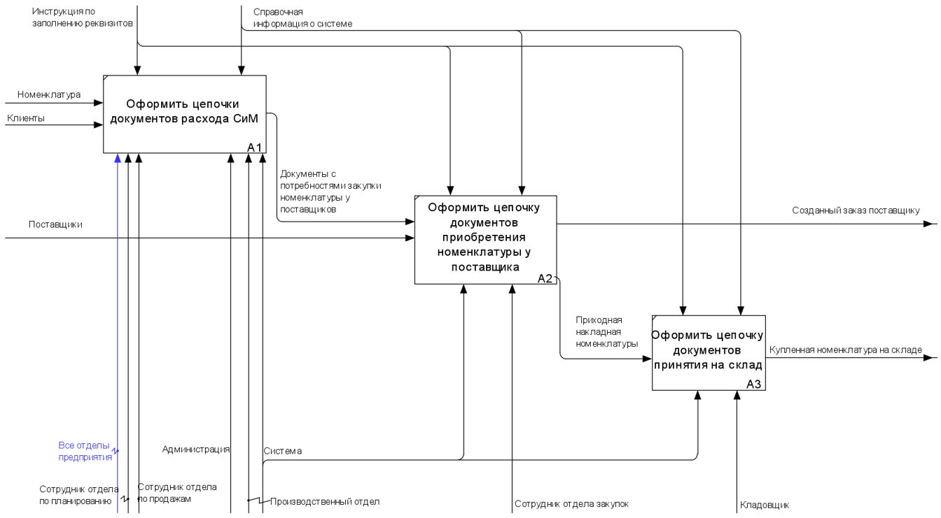
Составим схемы процессов в модели TO-BE, предполагающей использование разрабатываемого АРМ в 1С: ERP. Все объекты на диаграммах, отмеченные синим цветом, были дополнительно добавлены к AS-IS. Для процесса закупок первых двух уровней моделирования добавляется элемент «Все отделы предприятия». В будущем он будет взаимодействовать с реализуемым функционалом 1С по заявками на закупку (рис. 6-7).
Рис. 6. Верхнеуровневый процесс закупок в IDEF0 и модели TO-BE
Рис. 7. Процесс закупок на 2-м уровне детализации в нотации IDEF0 и модели TO-BE
При декомпозиции процесса 2-го уровня «Оформить цепочки документов расхода сырья и материалов» на нижестоящий появляется поток работ по заявкам на закупку. Заявку может создать сотрудник любого отдела, однако его руководитель должен одобрить или отклонить ее, используя отчеты по документам закупки прошлых периодов. Если заявка подтверждена, о чем свидетельствует статус «Утверждено», то она отображается в разрабатываемом АРМ отдела закупок, где будет возможность создать последующий заказ на закупку (рис. 8-9).
Рис. 8. Процесс «Оформить цепочки документов расхода сырья и материалов», декомпозированный на 3-й уровень в нотации BPMN2.0 и модели TO-BE
Рис. 9. Процесс «Создать заявку на закупку», декомпозированный на 4-й уровень в нотации BPMN2.0 и модели TO-BE
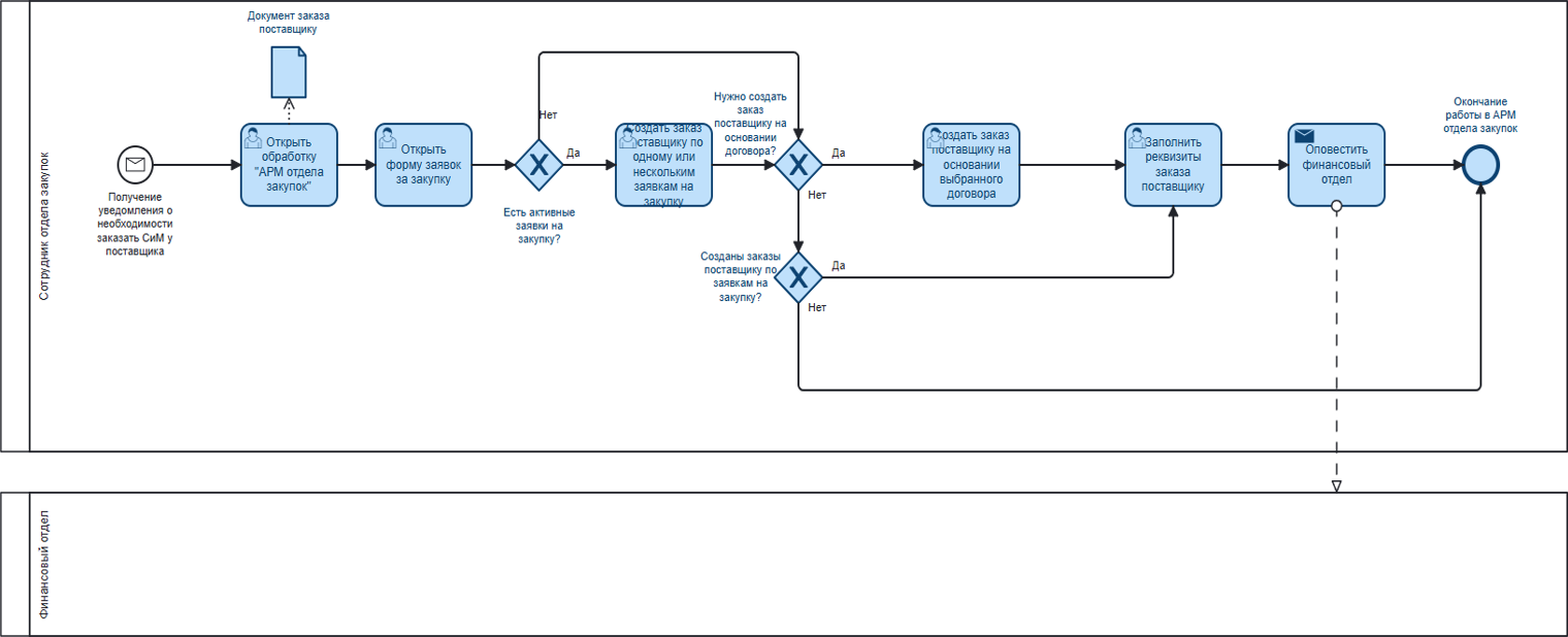
Использование АРМ закупщика и документа заявки на закупку изменяет процесс 2-го уровня «Оформить цепочку документов приобретения номенклатуры у поставщика»: при его декомпозиции на 3-й уровень добавляется операция «Открыть АРМ отдела закупок» (рис. 10). В ходе выполнения последней закупщик запускает АРМ и просматривает заявку на закупку, при необходимости создавая заказ поставщику на ее основе. Если заказ на закупку создан, далее формируется запрос на оплату, проходящий через финансовый департамент (рис. 11).
Рис. 10. Процесс «Оформить цепочку документов приобретения номенклатуры у поставщика», декомпозированный на 3-й уровень в нотации BPMN2.0 и модели TO-BE
Рис. 11. Процесс «Открыть АРМ отдела закупок», декомпозированный на 4-й уровень в нотации BPMN2.0 и модели TO-BE
5.2. Моделирование структуры таблиц баз данных
Для выполнения 1С-разработки необходимо создать структуру связанных таблиц баз данных, позволяющую хранить данные АРМ закупщика [11]. На рис. 12 изображена сформированная ER-диаграмма таблиц данных, нормализованных до 3-НФ.
Рис. 12. ER-диаграмма таблиц баз данных
5.3. Конструирование структуры разрабатываемого приложения
Проектирование бизнес-процессов в модели TO-BE и моделирование таблиц баз данных позволяют приступить к формированию картины будущего приложения и обрабатываемой в нем информации. Разработка программного интерфейса, понятного, удобного и отвечающего ожиданиям пользователей, требует предварительного конструирования макета [12]. Спроектируем структуру реализуемой программы в формате предполагаемых пользовательских экранов и переходов между ними. Общая карта приложения дана на рис. 13.
Рис. 13. Схема реализуемого приложения
Ярлык запуска автоматизированного рабочего места закупщика будет располагаться в разделе закупок системы 1С: ERP, неподалеку находится функция создания заявки на закупку (рис. 14). Нажатие опции создания заявки вызывает форму ввода данных, в которой автоматически проставляется статус «На проверку» и ответственный, пользователю же необходимо вручную установить приоритет, дату доставки номенклатуры, подразделение, комментарий и др. (рис. 15). В последующем руководитель закупок просматривает созданные заявки и устанавливает статус «Утверждено» или «Отклонено» в каждой из них.
Рис. 14. Начальный экран АРМ закупщика в системе 1С: ERP
Рис. 15. Форма создания заявки на закупку
Запуск опции АРМ закупщика отображает экран, изображенный на рис. 16, отображающий все договоры, заказы поставщикам и приходные накладные. При выборе конкретного договора выполняется селекция всех присвоенных ему заказов и накладных.
Рис. 16. Экран автоматизированного рабочего места закупщика
Опция отображения подтвержденных заявок на закупку, доступная на экране АРМ, показывает позиции, которые были одобрены руководством (рис. 17). При выборе одной или нескольких заявок, в нижней части формы демонстрируется их номенклатура и количество. Если выделить нескольких заявок и нажать кнопку «Создать заказ поставщику», продукция и ее объем автоматически проставятся в создаваемом заказе, что значительно упрощает регистрацию документа снабжения.
Рис. 17. Экран показа подтвержденных заявок на закупку
6. Разработка программного продукта
Подготовленная на фазе проектирования структура приложения способствует старту кодирования программы. Для ведения программной разработки воспользуемся средой 1С: Предприятие версии 8.3.25.1286 и конфигурацией 1С: ERP версии 2.5.12.195, а также языком программирования 1С [13]. Сначала добавим базу 1С: ERP в среду 1С: Предприятие и перейдем в режим конфигуратора под правами администратора. На рис. 18-19 показаны добавленное клиентское расширение в конфигурацию 1С и его детали.
Рис. 18. Добавление расширения АРМ закупщика в конфигурацию 1С
Рис. 19. Дерево конфигурации и расширения
В объекте «Заявка на закупку» разработана форма документа, структура и визуальное отображение которой даны на рис. 20.
Рис. 20. Форма заявки на закупку
Запрограммирована отдельная форма «К оформлению», чтобы руководители отделов могли просматривать заявки на закупку со статусом «В ожидании» и подтверждать/отклонять их индикаторами «Отклонено/Утверждено» (рис. 21).
Рис. 21. Форма экрана заявок к оформлению
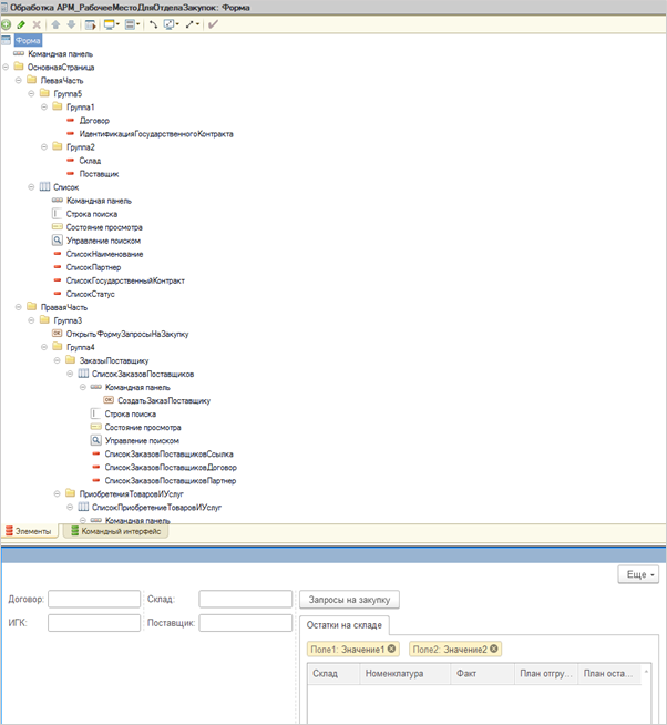
В обработке «АРМ для отдела закупок» настроен экран ввода, в котором сотрудник отдела снабжения может регистрировать заказы поставщику по выбранным заявкам на закупку и вести отбор документов по прочим реквизитам (рис. 22-23).
Рис. 22. Форма обработки данных для АРМ отдела закупок
Рис. 23. Форма просмотра заявок и создания заказов поставщику из АРМ закупщика
В завершении доработан отчёт, показывающий список созданных заявок на закупку. На рис. 24-25 продемонстрированы детали настройки отчета и его регистра накопления.
Рис. 24. Компоновка полей отчета по заявкам на закупку
Рис. 25. Данные регистратора накоплений для заявок на закупку
7. Тестирования разработанного приложения
После завершения работы с конфигуратором 1C необходимо провести функциональное тестирование, подтверждающее реализацию заявленных пользователями требований [14]. Функционально-модульного испытания, проведенного в масштабе всей 1С-системы, должно быть достаточно для проверки качества разработанного ПО. В табл. 3 показаны требования и результаты их программной разработки.
Табл. 3. Список требований и результаты модульного тестирования
| № | Пользовательское требование | Результаты тестирования |
| 1 | Отображение всех договоров в АРМ | |
| 2 | Отображение всех заказов поставщикам в АРМ | |
| 3 | Отображение всех приходных накладных в АРМ | |
| 4 | Отображение определенных договоров, заказов поставщикам по приходным накладным в АРМ | |
| 5 | Использование заявки на закупку в АРМ | |
| 6 | Возможность создания заявки на закупку | |
| 7 | Отображение отдела и пользователя в заявке на закупку | |
| 8 | Возможность установки приоритета заявки | |
| 9 | Добавление номенклатуры и его количества в заявке на закупку | |
| 10 | Внесение даты доставки по заявке | |
| 11 | Добавление комментария, в котором описывается причина приобретения | |
| 12 | Отображение в заявке ответственного, подтверждающего возможность выполнения закупки у поставщика | |
| 13 | Установление статуса отклонения или принятия | |
| 14 | Просмотр отчета по прошлым периодам, показывающим расходы отделов, подавших заявки на закупку |
Заключение
В рамках данной работы были проанализированы проблемы автоматизации закупочной деятельности предприятия, выполнен обзор существующих корпоративных информационных систем и доказана необходимость доработки системы 1С: ERP для автоматизации работы сотрудников отдела закупок. Используя каскадную модель внедрения, собирались и анализировались требования, предъявляемые к АРМ закупщика. Подготовленный реестр потребностей применялся для моделирования бизнес-процессов закупки в моделях AS-IS и TO-BE на основе графических нотаций IDEF0 и BPMN2.0. Построенная модель процессов позволила спроектировать таблицы баз данных и сконструировать структуру разрабатываемого программного решения.
Результаты моделирования легли в основу адаптации системы 1С: ERP и разработки АРМ закупщика в части обработки заявок на закупку и формирования заказов к ним. Реализованная на языке 1С программа проверялась на соответствие исходным требованиям и наличию ошибок путем проведения модульного тестирования. Результаты испытания показали надлежащее функционирование приложения, а также доказали его высокое качество, ожидаемое конечными пользователями. Завершая статью, следует отметить, что используемый теоретический аппарат анализа, проектирования, разработки, тестирования и внедрения ИТ-систем был успешно применен в задаче развития существующего программного 1С-решения.
Литература
- Грекул В.И. Проектирование информационных систем. М.: Юрайт, 2023. – 385 с.
- Остроух А.В., Суркова Н.Е. Проектирование информационных систем. М.: Лань, 2019. – 164 с.
- Гвоздева Т.В., Баллод Б.А. Проектирование информационных систем: учебное пособие. – Ростов н/Д.: Феникс, 2009. – 508 с.
- Логистика / Дыбская В.В. и др. – М.: Эксмо, 2009. – 944 с.
- Степанов Д.Ю. Настройка, разработка и отражение бизнес-процессов закупки в системе SAP ERP (часть 1) // Корпоративные информационные системы. – 2020. – №3 (11) – c. 68-78. – URL: https://corpinfosys.ru/archive/issue-11/132-2020-11-purchasesaperp.
- Бобровников А.Э. Введение в управление проектами внедрения ERP-систем. М.: 1С-Паблишинг, 2021. – 320 с.
- Гудков Е.А., Деревнина А.М., Катасонова Н.С. Анализ каскадной, итерационной и спиралевидной моделей внедрения корпоративных информационных систем // Корпоративные информационные системы. – 2018. – №1. – с. 18-29. – URL: http://corpinfosys.ru/archive/issue-1/48-2018-1-models.
- Вигерс К., Битти Д. Разработка требований к программному обеспечению. – М.: Издательство Русская редакция, 2017. – 736 с.
- Свод знаний по управлению бизнес-процессами: BPM CBoK 4.0 / Бенедикт Т., Кирхмер М., Шарсиг М., Франц П., Саксена Р., Моррис Д., Хилти Д. – М.: Альпина Паблишер, 2024. – 504 с.
- Катасонова Н.С. Моделирование бизнес-процессов в проектах внедрения корпоративных информационных систем // Корпоративные информационные системы. – 2023. – №2 (22) – с. 1-7. – URL: https://corpinfosys.ru/archive/2023/issue-22/226-2023-22-businessprocessmodelling.
- Стивен Р. Основы проектирования баз данных. – М.: БХВ, 2025. – 768 с.
- Washizaki H. Guide to the software engineering body of knowledge. Waseda University, IEEE Computer Society, 2024. – 413 p.
- Радченко М.Г., Хрусталева Е.Ю. 1С: Предприятие 8.3. Практическое пособие разработчика. Примеры и типовые приемы. – М.: 1С-Паблишинг, 2023. – 982 с.
- Терентьев И.М. Стратегия тестирования в проектах имплементации ERP-систем. – 2018. – №3 – С. 39-45. – URL: https://corpinfosys.ru/archive/issue-3/141-2018-3-testingstrategy.
Выходные данные статьи
Сорокин М.М. Автоматизация закупочной деятельности предприятия в 1С: ERP (часть 2) // Корпоративные информационные системы. – 2025. – №4 (32) – c. 32-56. – URL: https://corpinfosys.ru/archive/2025/issue-32/310-2025-32-purchasingautomationin1cerp.
Об авторе
![]() |
Сорокин Михаил Михайлович – выпускник кафедры корпоративных информационных систем института информационных технологий РТУ МИРЭА. Тема выпускной квалификационной работы магистра «Принципы и подходы автоматизации закупочной деятельности предприятия в системе 1С: ERP». Контактный адрес электронной почты для связи с автором: Этот адрес электронной почты защищён от спам-ботов. У вас должен быть включен JavaScript для просмотра.. |
Статьи выпуска №32
- Автоматизация закупочной деятельности в 1С: ERP (часть 2);
- Механизм загрузки финансовых документов в SAP ERP (часть 2);
- Новации ФСБУ 9/2025 «Доходы»;
- Стратегия поддержки и развития внедренных ERP-систем (часть 2);
- Электронный документооборот: системы и операторы для бизнеса.











































