Реализация интеграции PLM и ERP-систем на примере программных продуктов Компас-3D и 1С: Предприятие (часть 2)
- Подробности
- Опубликовано: 30.06.2025 10:25
- Автор: Паньков Владислав Алексеевич
- Просмотров: 3218
Аннотация: в статье описывается разработка интеграции PLM и ERP-систем для обмена данными о производственных изделиях. Проектируются процессы в моделях AS-IS и TO-BE, таблицы баз данных, структура приложения. На их основе реализуется веб-приложение на языке программирования Python с применением библиотеки Flask, а также ведутся доработки 1C: Предприятие. Разработанная программа позволяет выгружать информацию об изделиях из системы Компас-3D и загружать ее в 1С: Предприятие с одновременным уведомлением конечных пользователей.
Ключевые слова: интеграция ERP систем, механизмы интеграции 1С, бесшовная интеграция ERP, механизмы интеграции платформы 1С, разработка в системе 1С предприятие, 1С предприятие 8.3 разработка, 1С предприятие разработка интерфейсов, компас 3D, API, JSON, XSD, 1С Json, ESB системы.
Скачать: PDF (статья), PDF (выпуск №30).
5. Проектирование процессов, данных и структуры приложения
Ссылка на 1-ю часть статьи. Процесс разработки программного продукта нельзя рассматривать в качестве независимой активности, не важно однопроходная или многопроходная модель внедрения при этом применяется. Программирование и настройка ИТ-системы необходимы для удовлетворения требований множества стейкхолдеров. Однако требования хоть и важный, но далеко не единственный параметр методологии имплементации. Принимая во внимание свод знаний по корпоративной архитектуре EABoK, заданный методологией TOGAF [8], архитектура любой системы складывается из:
- бизнес-процессов и организационных структур;
- данных;
- приложений;
- техники,
а также затрагивает вопросы управления проектом и изменениями [9]. Таким образом, при моделировании будущего программного решения необходимо рассмотреть несколько элементов ИТ-архитектуры, основными из которых служат процессы, таблицы баз данных и структура приложения.
5.1. Описание бизнес-процессов
Проектированию бизнес-процессов посвящена ни одна сотня монографий, где рассматриваются детали и примеры всевозможных графических нотаций для их моделирования [1-2]. Среди подобных работ наиболее представительным служит свод знаний по управлению бизнес-процессами BPM CBoK [10], агрегирующий информацию из большинства доступных литературных источников. Ключевая мысль BPM CBoK состоит в том, что переход от модели AS-IS к TO-BE возможен за счет выявления и анализа «слабых мест» существующего процесса и их устранения для целевого состояния. Однако, моделирование процессов не носит обязательный характер.
Возвращаясь к AS-IS модели текущего процесса, ведение основных данных части изделий ведется в существующем решении Компас-3D, представляющим CAD-систему стандарта PLM. Возможность проектирования 3D моделей изделий отличает данный класс систем от других. В тоже самое время функционирование любой корпоративной ИС требует наличия основных данных, в том числе изделий, которые в общем случае называют номенклатурными позициями, для осуществления ключевых бизнес-процессов компании (закупки, складирование, продажи, производство и регламентированный учет). В виду того, что бизнес-процессы производства, для которых необходимы данные изделий, отражаются в 1С: Предприятие, в настоящий момент осуществляется ручное дублирование данных из Компас-3D в 1С-систему. Последнее является значимым «узким местом» процесса производства, требующим улучшения.
Устранение выявленного недостатка приводит нас к модели TO-BE, в которой бизнес-процесс работы с изделиями выглядит следующим образом. Как и ранее информация по изделиям заводится в Компас-3D, однако в полуавтоматическом режиме передается в систему 1С: Предприятие. Пользователь самостоятельно указывает те изделия и их компоненты, которые следует передать в КИС, что релевантно операциям создания, изменения и удаления записей. Загружая информацию в 1С: Предприятие, осуществляется автоматическое уведомление заинтересованных сторон о новых данных. Доступна история изменений изделия в 1С-системе, если его сведения были изменены или обогащены непосредственно в КИС. Модель TO-BE отличает наличие нового веб-приложения, обеспечивающего селекцию данных к выгрузке из Компас-3D и их передачи для загрузки в 1С: Предприятие. Таким образом, интеграция PLM и ERP-систем ведется централизованно и посредством единого веб-приложения, минимально изменяя устоявшийся процесс ведения основных данных в обеих программных системах.
5.2. Проектирование таблиц баз данных
Следующим этапом работ после описания бизнес-процессов является построение модели данных. Как правило, эта задача предполагает определение сущностей и их атрибутов [11]. Сущность задает объект, сведения о котором должны храниться в таблицах баз данных. В табл. 3 представлена структура данных для распределенной БД, нормализованная до 3-НФ.
Табл. 3. Структура таблиц баз данных
| Класс | Поле | Тип данных | Длина |
| Владелец | Табельный номер* | Целочисленный | 16 |
| ФИО | Строка | 16 | |
| Эл. почта | Строка | 255 | |
| Пароль | Строка | 255 | |
| Изделие | Название изделия* | Строка | 255 |
| Серийный номер | Целочисленный | 255 | |
| Изображение | Текст | Неогр. | |
| Дата изменения | Дата | 8 | |
| Табельный номер владельца | Целочисленный | 16 | |
| Деталь | Название изделия* | Строка | 255 |
| Название детали* | Строка | 255 | |
| Количество | Целочисленный | 16 | |
| Масса | Дробный | 16 | |
| Дата изменения | Дата | 8 | |
| Табельный номер владельца | Целочисленный | 16 |
5.3. Моделирование структуры приложения
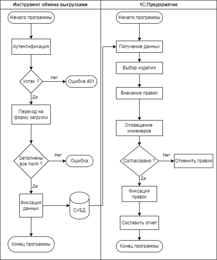
Для однозначного понимания деталей разрабатываемого приложения необходимо заранее спроектировать формы ввода данных и логику их обработки. Ожидаемый процесс обмена данными изделий выглядит следующим образом (рис. 3). Инженер-проектировщик выполняет выгрузку данных об изделии из Компас-3D в СУБД (рис. 4). Далее 1С: Предприятие изымает и использует информацию из СУБД. Сотрудник отдела контроля качества может обогатить данные изделия в 1С: Предприятие при обязательном оповещении инженеров по электронной почте средствами КИС (рис. 5). В связи с чем в последней должны быть доступны отчеты по истории изменения изделия.
Рис. 3. Алгоритм обмена данными между PLM и ERP-системами
Рис. 4. Последовательность экранов приложения для выгрузки информации из Компас-3D
Рис. 5. Экраны ввода данных для загрузки
6. Разработка программного продукта
После подготовки карты и логики работы приложения необходимо его реализовать. В число высокоприоритетных требований к разрабатываемому продукту входит программирование средства интеграции для передачи данных об изделии из Компас-3D в 1С: Предприятие [12]. Данный инструмент будет создаваться как веб-приложение с использованием языка программирования Python. Его интерпретатор включен в стандартный комплект поставки во многие дистрибутивы операционной системы Linux, а также распространяется в виде контейнеров для среды Docker, что позволяет создавать масштабируемые интернет-приложения. Воспользуемся общедоступной библиотекой Flask, позволяющей ускорить веб-разработку.
Рис. 6. Компоненты разрабатываемого механизма интеграции
Применяя указанные выше программные средства, был разработан веб-компонент Webapp, обеспечивающий загрузку данных из Компас-3D и синтаксический разбор загруженного списка. Далее модуль DBHelper осуществляет запись информации в таблицы объектно-реляционной базы данных PostgreSQL, используемой 1С: Предприятие (рис. 6). Для работы всей системы необходимо иметь два сервера:
- веб-приложения для обмена данными, которое обслуживает клиентские запросы, поступающие с рабочих станций сотрудников;
- СУБД PostgreSQL и корпоративной информационной системы на базе 1С: Предприятие.
Следуя бизнес-процессу передачи данных изделий из PLM в ERP-систему, детали выполненных разработок таковы:
- средствами Python реализована форма выбора номенклатуры и ее компонентов для выгрузки из Компас-3D, в которую пользователь попадает после прохождения авторизации в веб-приложении (рис. 7);
Рис. 7. Форма выгрузки данных из Компас-3D
- использование библиотеки Flask позволило реализовать пользовательскую форму для просмотра компонентов изделия перед их загрузкой в 1С: Предприятие (рис. 8);
Рис. 8. Форма просмотра компонентов изделия
- после нажатия «Загрузить», выбранные данные изымаются из Компас-3D программной логикой Webapp и помещаются в таблицы баз данных PostgreSQL средствами DBHelper (рис. 9);
Рис. 9. Просмотр содержимого таблиц баз данных в 1С: Предприятие
- по итогам загрузки данных в 1С: Предприятие, ответственному сотруднику отправляется информационное сообщение (рис. 10);
Рис. 10. Уведомление, получаемыми пользователями в 1С: Предприятие
- если пользователь обновляет данные загруженного изделия в 1С: Предприятия, история изменения доступна для просмотра в отдельном отчете (рис. 11).
Рис. 11. Отчет по изменениям изделия в 1С: Предприятие
Заключение
Эволюция стандартов автоматизации от MPS, MRP, CRP до ERP3 показывает множественность программных систем и отход от идеи формирования единственного и самого представительного класса ПО. Индустрия 4.0, возводящая на пьедестал технологии интернета вещей, виртуальной реальности, блокчейна, больших данных и роботизации [13], еще раз доказывает необходимость интеграции различных программных решений в единую корпоративную информационную систему.
Вопрос интеграции всевозможных ИТ-систем как был, так и остается актуальным, последние технологические новинки лишь усиливают его важность. Несмотря на то, что способы интеграции ПО общеизвестны и немногочисленны, их применение на практике по-прежнему требует значительных трудозатрат технических специалистов, а реализуемая программная логика далека от гибкости и масштабируемости.
В рамках текущей работы мы еще раз вернулись к вопросу разработки интеграционных механизмов, обеспечивающих взаимосвязь разных классов информационных систем. При реализации интеграции между программными решениями 1С: Предприятие и Компас-3D был использован способ обмена через таблицы баз данных. Каскадная модель разработки показала свою эффективность и применимость, позволив на начальном этапе собрать требования к интеграции, а в дальнейшем спроектировать и разработать техническое решение, способное их удовлетворить.
Литература
- Остроух А.В., Суркова Н.Е. Проектирование информационных систем. М.: Лань, 2019. – 164 с.
- Грекул В.И. Проектирование информационных систем. М.: Юрайт, 2023. – 385 с.
- Гудков Е.А., Деревнина А.М., Катасонова Н.С. Анализ каскадной, итерационной и спиралевидной моделей внедрения корпоративных информационных систем // Корпоративные информационные системы. – 2018. – №1. – с. 18-29. – URL: http://corpinfosys.ru/archive/issue-1/48-2018-1-models.
- Степанов Д.Ю. Способы интеграции данных корпоративных информационных систем // Естественные и технические науки. – 2014. – т.69, №1. – c.207-213. – URL: http://stepanovd.com/science/25-article-2014-5-integ.
- Демьянов Н.А. Требования к программному обеспечению: от подготовки до управления изменениями (часть 1) // Корпоративные информационные системы. – 2024. – №1 (25) – с. 16-22. – URL: https://corpinfosys.ru/archive/2024/issue-25/271-2024-25-requirements.
- Вигерс К., Битти Д. Разработка требований к программному обеспечению. – М.: Издательство Русская редакция, 2017. – 736 с.
- Washizaki H. Guide to the software engineering body of knowledge. Waseda University, IEEE Computer Society, 2024. – 413 p.
- Harrison R. TOGAF certified study guide. Van Haren Publishing, Zaltbommel, 2013. – 324 p.
- Степанов Д.Ю. Анализ, проектирование и разработка корпоративных информационных систем: теория и практика // Российский технологический журнал. – 2015. – т.8, №3. – c.227-238. – URL: http://stepanovd.com/science/31-article-2015-2-erpthpr.
- Свод знаний по управлению бизнес-процессами: BPM CBoK 4.0 / Бенедикт Т., Кирхмер М., Шарсиг М., Франц П., Саксена Р., Моррис Д., Хилти Д. – М.: Альпина Паблишер, 2024. – 504 с.
- Стивен Р. Основы проектирования баз данных. – М.: БХВ, 2025. – 768 с.
- Хрусталева Е.Ю. Технологии интеграции 1С: Предприятия 8.3. – М.: 1С-Паблишинг, 2020. – 498 с.
- Schwab I. Shaping the fourth industrial revolution. World Economic Forum, 2018, 289 p.
Выходные данные статьи
Паньков В.А. Реализация интеграции PLM и ERP-систем на примере программных продуктов Компас-3D и 1С: Предприятие (часть 2) // Корпоративные информационные системы. – 2025. – №2 (30) – с. 44-54. – URL: https://corpinfosys.ru/archive/2025/issue-30/306-2025-30-plmsystemintegration.
Об авторе
![]() |
Паньков Владислав Алексеевич – выпускник кафедры корпоративных информационных систем института информационных технологий РТУ МИРЭА. Тема выпускной квалификационной работы магистра «Средства интеграции подсистемы поддержки жизненного цикла изделия с корпоративной информационной системой предприятия». Электронная почта: Этот адрес электронной почты защищён от спам-ботов. У вас должен быть включен JavaScript для просмотра.. |
Статьи выпуска №30
- Инвентаризация оборудования средствами Python, JavaScript и HTML (часть 2);
- Разработка интеграции между Компас-3D и 1С: Предприятие (часть 2);
- Современные формы безналичных расчетов в РФ и техника их проведения;
- Стратегия поддержки и развития внедренных ERP-систем (часть 1);
- ITIL для управления ИТ-услугами в ERP-проектах.














